检修描述:一辆2019款路虎揽胜,搭载3.0 L SCV6汽油发动机,累计行驶里程约为8.9万km。该车低速行驶时发动机突然自动熄火,重新起动,起动机运转正常,但发动机无法着机;多次起动,发动机能够起动着机,但运行一段时间后又会自动熄火。
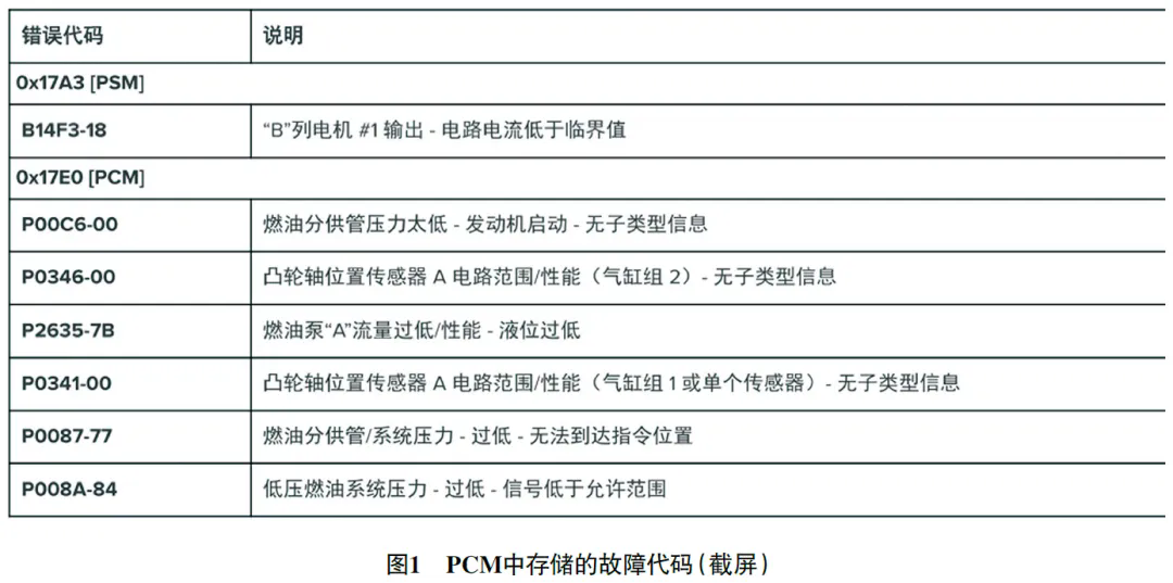
故障检测:用故障检测仪检测,发现动力控制模块(PCM)中存储有多个故障代码(图1)。

分析这些故障代码,怀疑故障与燃油系统的压力过低有关。读取发动机数据流(图2),发现起动时的低压管路和高压油轨中的实际燃油压力均与期望值相差很大,其中低压管路中的实际燃油压力(由低压燃油压力传感器监测)为1.34 bar(1 bar=100 kPa),期望值为7.29 bar;高压油轨中的实际燃油压力(由油轨燃油压力传感器监测)为5.4 bar,期望值为99.9 bar。分析认为,低压供油不足,导致高压供油也不足,因此先重点检查低压供油系统。

查看仪表上的剩余燃油量,还有一半。检查高、低压燃油管路的连接,正常,且不存在燃油泄漏现象。脱开低压燃油管,起动发动机,发现偶尔只有一小股燃油流出,由此确认低压供油不足。
如图3所示,PCM计算所需的低压燃油泵转速,并通过脉宽调制(PWM)信号传输给燃油泵驱动模块(FPDM),最终由FPDM输出三相电驱动低压燃油泵工作,从而调节所提供的燃油流量和压力。低压燃油压力的调节范围为5.5 bar~7.3 bar(绝对压力)。

使用Pico汽车示波器测量低压燃油泵的端电压(单根相线与搭铁之间的电压)和相电流(单根相线上的电流)波形(图4),发现端电压信号正常,说明FPDM发出的三相电驱动正常;相电流波形的形状正常,但幅值过低,只有±100 mA。

对比测量正常车低压燃油泵的端电压和相电流波形(图5),发现端电压信号与故障车一致,但相电流为±5 A,比故障车要大很多。诊断至此,说明故障车低压燃油泵的工作负荷过低,可能的原因为低压燃油泵空转或燃油压力泄漏。

拆下低压燃油泵总成,发现燃油箱内还有一半的燃油,且低压燃油泵的油杯中装满了燃油,由此排除低压燃油泵因吸不到燃油而空转的可能。分解低压燃油泵油杯壳体,发现过滤网明显堵塞(图6),但这只会增加低压燃油泵的工作负荷,导致其工作电流增加,说明故障点不在过滤网上。

对低压燃油泵的出油口施加压缩空气,压力达到6 bar以上都没有发现减压阀泄压,由此排除减压阀泄漏的可能。诊断至此,推断泵芯发生空转。切割低压燃油泵电动机壳体,转子轴固定键损坏(图7)。

用一只手压住转子轴,另一只手转动叶片,发现叶片与转子轴处于分离状态,各自单独自由转动,这说明低压燃油泵工作时,转子轴处于空转状态,无法带动叶片旋转产生正常的燃油压力供给。
故障排除:清洁燃油箱并更换低压燃油泵总成后试车,行驶了约20 km,故障未再出现。交车1周后进行电话回访,车主反映车辆使用一切正常,故障排除。
二手车源
二手知识









故障自查
维权信息
关注我们